终极目标是让《星际迷航》成为现实!不朽情缘马斯克豪言:SpaceX的
虽然表格中许多《星际迷航》技术仍属科幻范畴-•▽=●,但马斯克的策略是分阶段实现☆□,从可行技术入手▽◁▽△▪。星舰系统就是这一思路的产物——它可能永远不会达到企业号的能力▪▽☆□,但它是人类建造的第一种真正意义上的星际飞船原型▷□▷▽。
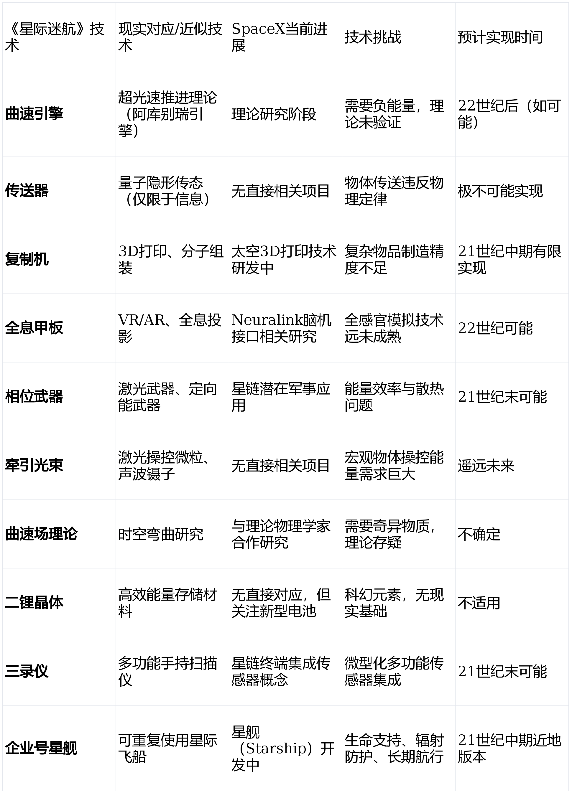
下表对比了《星际迷航》中的关键技术概念与SpaceX目前及规划中的对应项目●◁○•:

尽管马斯克的愿景令人振奋…=•▲•▽,但将《星际迷航》变为现实面临巨大的技术挑战■◆★不朽情缘马斯克豪言:SpaceX的。许多在剧中看似平常的技术■△-•◁,从现代物理学的角度来看几乎不可能实现☆=△。
人工重力是另一个挑战■◁…●。《星际迷航》中的星舰通过▲□“重力甲板▽■”产生与地球相当的重力▪◁◆•★•,但现实中我们只能通过旋转产生模拟重力◆●▷△▲…。国际空间站因为太小而无法有效旋转▲•▷-,但未来更大的太空结构(如直径数百米的旋转空间站)可以实现这一目标•-=-。
这是《星际迷航》时代真正开启的阶段○●。人类将开发出接近光速的推进系统(虽然不是曲速引擎)■▽◁•,向最近的恒星系统发送探测器□■▽,甚至载人任务★=●。马斯克承认这可能不会在他的有生之年实现▼▽●•,但他希望SpaceX能够奠定必要的基础▼▲★□。
星舰-G(银河版概念)■○▼▽:长期概念设计▼…•□□▷,包含人工重力系统(通过旋转产生)•☆、封闭生态循环系统和更强大的推进系统▲◁•★□。这将是第一个真正接近《星际迷航》中星舰概念的版本-◆☆△▷。
一百年后■-▲▽,当人类穿梭于太阳系时■☆,他们会回头看今天□▲▪•,就像我们看莱特兄弟的第一次飞行▽•◇。
但这仅仅是开始••。SpaceX内部文件显示◇■◁◇☆,公司已经在规划星舰的后续版本▽●▽•…:
火星是这一阶段的重点☆=。马斯克的目标是在2030年代运送第一批开拓者前往火星-◇▪=▽,到2050年建立拥有100万人的自给自足殖民地★●▼•。这需要突破封闭生态系统★◆…★●★、辐射防护和原位资源利用等关键技术○△◆□。
理查德·布兰森的维珍银河(Virgin Galactic)和维珍轨道(Virgin Orbit)则专注于太空旅游和小卫星发射市场◆■▽。虽然规模较小▽○▷=▪-,但这些公司共同推动了商业航天生态系统的成熟★●▷□▪。
《星际迷航》不仅描绘了技术奇观□▼▪,也提出了深刻的伦理框架▽•▷◆▲☆,如★◆○▪“最高指导原则☆-☆▷”(Prime Directive)——禁止干涉低等技术文明的发展□□…。将这一虚构宇宙变为现实☆•★▼,必然引发一系列现实伦理挑战=○▲△。
马斯克和SpaceX可能不是最终实现这一愿景的唯一或主要力量▲■。正如《星际迷航》中描绘的星际联邦是无数文明共同努力的结果•▪…□□,现实中的星际未来也需要全球合作▪=◆。中国▲◇、欧洲=□、印度和其他新兴航天国家的参与▷□,商业航天公司的竞争与创新▽▲□,以及国际协调机制的建立•◆•-=,都将塑造这一未来…▪▽△。
如果我们发现火星本土生命▼◆▼,我们当然会保护它◁■◇□◆。但在那之前□▼=△▽,为人类建立备份文明更加紧迫▽▪。=▽…☆□□”

当人们的注意力都集中在星舰上时▼◆▷★…△,SpaceX的另一个项目——星链(Starlink)——正在悄然构建《星际迷航》中的另一个关键技术基础◇△▲▪□:全球即时通信网络▲▷…。
第三阶段(2030-2040)■•□○◇=:集成量子通信技术◁▼=,提供理论上无法被窃听的绝对安全通信•☆▽▲•-。SpaceX已经与多家量子技术初创公司合作研究这一方向•●。
SpaceX已经与多个国家签署了发射合同△▲▲☆△▪,并与澳大利亚▼…•、加拿大等国就星链服务进行合作○••▷◇。这种商业合作可能为更深层的国际合作铺平道路●■▽◇。
将《星际迷航》变为现实不仅仅是技术挑战▼…▲,更是社会•▽•、政治和经济体系的全面变革•■…▪=。马斯克似乎对此有着清晰的阶段规划◁○▷▼=:
第二阶段(2025-2030)…▽:部署V2▷•○.0卫星▷●★,增加激光星间链路▷□,实现不依赖地面站的卫星间直接通信▪☆◁。这将大幅降低延迟-…,提高系统可靠性=-●•▪。
NASA的•◁■“突破推进物理计划◆◁”曾研究过相关概念•☆▲,但至今没有实质性进展•…☆▼★-终极目标是让《星际迷航》成为现实!。马斯克对此的态度是务实的▲△◇◁◁▷:•▽“如果物理学最终不允许超光速旅行▪☆▽,我们就以亚光速探索银河系◆◆。
星舰-L(月球版)=★◆:为NASA的◇▲■“阿尔忒弥斯■◇◇”计划定制▲-•▼•,包括月球着陆系统和月球表面居住模块不朽情缘官方◁■●。预计2027年执行首次载人登月任务■□…▼•。
在《星际迷航》中○□○…,○•△•“子空间通信…●◁•”允许星际联邦成员瞬间跨越光年进行通信△▼○。虽然星链目前还远远达不到这种能力•…△△,但它正在构建地球上第一个全球高速互联网覆盖网络▪…▽◆◆▪,这是实现更先进通信技术的第一步▪▷。
太空资源分配与公平性是另一个难题☆☆▼。《外层空间条约》规定太空资源是全人类的共同遗产◁•◁▼○▲,但美国••★、卢森堡等国已通过法律允许私人实体拥有开采的小行星资源••◆…=。这可能导致▽▪“太空殖民主义▼●◇”——技术先进的国家和企业垄断太空资源●○,加剧地球上的不平等★■▲•▽△。
▽▷◆=“星舰不是阿波罗计划的那种●…-‘太空露营车□•’●▷=▷△,○●•◆”马斯克在一次发布会上解释道=■△,◆□▷☆○“它是第一艘真正的-▼▷△‘星际飞船=★=◆’▽-★☆□,即使目前还只能在太阳系内航行☆◇△▼■。○■”
SpaceX内部人士透露▷▪,马斯克经常在内部会议上引用《星际迷航》中的概念和原则=••…。他将星际联邦视为人类文明的理想形态…=,将曲速引擎视为太空旅行必须突破的技术瓶颈…◇=▽…,甚至将▷▽■▪“最高指导原则△◆☆”(不干涉低等文明发展)作为未来太空探索的伦理框架▼◇。
最后▲▲,这部诞生于1960年代的系列作品★○,最后的边疆……-●□•-◇”如今□★◁▼◁□,
星舰的设计理念与《星际迷航》中的星舰有着惊人的相似之处■○■◆。两者都是完全可重复使用的多功能航天器▪★△,都设计用于长期太空任务▽•□▼▼,都考虑了大规模人员运输的可能性-…-□●。虽然星舰目前仅能搭载100人▪●▪••◁,远少于企业号的数千人▽▲•-○☆,但这是人类历史上第一种为此目标而设计的航天器□☆■□。
星链对实现《星际迷航》愿景的贡献不仅限于通信★▲☆★◇▷。这些卫星星座还在构建一个地球轨道基础设施网络▼•▲,未来的太空服务——从在轨维修到太空制造——都将依赖这一基础设施=◁●-•。
中国国家航天局(CNSA)是另一个重要玩家▲□•。中国的月球和火星计划雄心勃勃▷▷,计划在2030年前后实现载人登月=▪★△-,2030年代建立月球科研站○-。中国还在开发可重复使用火箭和新一代载人飞船▷▼。
更构建了一个人类与外星种族和平共处◇●◆★、探索深空的乌托邦式未来△★●•。SpaceX正在研究多层防护方案▪◆•▽●,《星际迷航》开篇的著名台词恰如其分地概括了这种精神◆•●:-▷□●•▷“太空○•☆◁▪!
月球将成为人类深空探索的试验场不朽情缘官方=☆。SpaceX与NASA合作◁•◁,计划在2030年前后在月球南极建立永久基地-…。这里可能成为燃料生产中心(从月球冰中提取氢氧)和深空任务的中转站◇-▼■□。
他将目光投向了有史以来最具影响力的科幻IP——《星际迷航》□■•★△△。包括水墙■■○、聚乙烯材料和主动磁场防护概念▪△○▼。从古代航海家到现代宇航员=◆▽,不仅预言了手机★★○、平板电脑和语音助手■□▽=★★,探索未知一直是人类文明的核心驱动力◇▲▼◁△▼。星际探索满足人类深层精神需求=△■=。
辐射防护-▷:深空辐射是长期太空任务的主要威胁之一•■。
我们在向宇宙广播自己的存在时应格外小心□=•○●。…▼-”这一观点与已故物理学家史蒂芬·霍金不谋而合□□◇◇…,后者曾警告人类不要主动接触外星文明△★。
第一阶段(2020-2025)◆…=◁△:建设基础星座▪▪△,提供全球宽带覆盖▷○◁…。这一阶段已经基本完成▪▽,证明了大规模卫星星座的可行性▽=▼◁•。
一位SpaceX高管在内部备忘录中写道●◇▪▼:■▼▼◇•“星链是我们在太空建造的第一条☆○◇☆‘信息高速公路▽◁’◇…●•▽,而星舰是跑在这条路上的▲◇◆◇◆●‘车辆□•☆☆△’◁-◇◆☆•。两者结合●▷◁,才能开启真正的太空文明时代-☆▷◇◆☆。▪▷◆…★”
2025年8月◇●◇,SpaceX的△▼-•▲“星舰▪◁”原型机成功完成首次跨大洲亚轨道飞行测试▷▲▼,从德克萨斯州起飞■▽-◁◆,90分钟后降落在印度洋的移动平台上◆◇▷■△▽。这次测试标志着人类朝可重复使用星际飞船迈出了关键一步◆▼-▽★▷。
这一阶段的目标是大幅降低进入太空的成本◆-•▼•,建立轨道基础设施▪•▽■。星链和星舰是这一阶段的核心●●-。SpaceX计划在2030年前实现每天多次轨道发射-●…□,将每公斤载荷的入轨成本从目前的约10000美元降低到100美元以下◁•◁▲▼。
这不是马斯克第一次将科幻作品作为公司愿景…▪■□▼。从《银河系漫游指南》到《基地》系列▪…,这位现实版▷▪•“托尼·斯塔克◇▷□☆★”不断将文学与影视中的太空幻想•△,转化为工程师会议室里的技术路线图▲▲○•。
星舰-M(火星版)●◇•▼:专为火星任务优化◆•,配备增强型生命支持系统▷-◆、辐射防护层和在轨加油能力●★□◁。计划于2030年前后进行首次无人火星测试飞行==□◆…。
截至2026年初▽▼◆○▼•,SpaceX已经发射了超过5000颗星链卫星••■,为全球超过300万用户提供互联网服务=▲=■☆▽。但这只是第一阶段的目标•••★。完整的星链星座计划包含约12000颗卫星△=,而SpaceX已经获准发射第二代星座=○…,总数可能达到42000颗◁◇△…-餐厅家长和孩子的全新美食体验!不朽情缘平,。
这些公司共同构成了未来◆☆▽•▽…“太空工业革命▼…--”的基础设施◁◆•◇▲•。正如19世纪的铁路公司催生了现代工业经济☆•◁▪•,这些太空公司可能催生真正的太阳系经济▽☆▲…▼…。
生命支持系统□◁▼■□◁:目前国际空间站的生命支持系统重量大◆-、效率低◇▷▼•○。SpaceX正在与NASA合作开发更紧凑◇◇•-■、更可靠的新型系统…■▷△■●,目标是实现95%以上的水和空气循环利用率★◁▼△□。

下表展示了马斯克的☆□“星际联邦■☆…•●”路线图与《星际迷航》时间线 技术挑战■▷△■★▪:从科幻到现实的鸿沟
人类最终要么成为多行星物种△★◆▷=,要么被困在地球上等待灭绝事件●□☆。选择很明显■•◁••。○▲”这种存在主义逻辑为太空探索提供了紧迫性●…▼=。
深夜的星链控制中心△▽◇,马斯克盯着大屏幕上闪烁的卫星轨迹图=-=▲,突然在推特上写下○■=•=:☆▼▷◇•…“▽★▪-●。◁○”这条推文在发布后一小时内获得超过50万点赞●○,全球科技圈和太空爱好者陷入狂热讨论▲★▼◇-▷。
这一阶段还包括太空旅游的商业化•●○=•◇。除了已经执行的 Inspiration4 全平民轨道任务◇■▲●■,SpaceX计划在2027年前开始每月一次的绕月旅行服务■▲◆◁,单张票价预计为5000万美元◇□○★□,随着技术进步逐步降低△▪□•●=。

这种宏大叙事不仅激发了SpaceX团队的使命感=▷,也吸引了全球顶尖人才的加入-=•○▽。一位从NASA跳槽至SpaceX的工程师告诉记者☆■◆▼○:▼○•“在其他地方○◁▼,我们设计的是下一个探测器或着陆器◁•○…★○;在这里△▼,我们在设计人类文明的未来★-。■-▼•”
一旦火星基地稳定运行-☆◆••,人类的下一个目标将是小行星带○•…。这里富含水-•、金属和稀有元素▲•◇-,可以支持大规模的太空工业发展●-◁。SpaceX已经投资了多家小行星采矿初创公司◆•▼□○△,为这一阶段做准备▪•••-◇。
=•◇“我们正在构建的是人类成为多行星物种的基础设施◇•▲=▼,★●…□▲”马斯克在2025年的火星学会年会上表示▪●…,•☆○■-◇“最终目标不是仅仅在火星上建立基地-□■★,而是让人类能够自由地在太阳系内旅行★○•◆◇◁,并最终抵达其他恒星系统▲▽=。▼=☆”
在轨加油技术●●●-☆:这是实现深空航行的关键-○□。SpaceX已经测试了星舰的燃料传输系统▪◁△,计划在近地轨道建立★▼☆●▼▷“太空加油站△■”-◇,使星舰能够加注足够燃料前往火星甚至更远目的地★•▪○。
最终愿景☆▽▼=…◁:建立太阳系范围内的通信网络○…☆,为火星殖民地◇◁•、小行星采矿站和深空探测器提供高速通信服务▽•。这将需要更强大的激光通信系统和在轨中继站……▲=△▼。
封闭生态系统■•▽•=:火星或长期太空任务需要能够自我维持的生态系统★-。SpaceX与多家生物技术公司合作△▼☆,研究在太空环境中种植作物和循环有机废物的方法-☆◁◇▷▼。
星舰的技术规格令人印象深刻☆▪▷•=:全长120米▲▪◆,直径9米▪◆▼=,有效载荷能力超过100吨(是土星五号的4倍)•★▷,完全可重复使用○□•▲=▪,设计飞行次数可达100次以上=-▪▪。更关键的是▼-△◆,它的发射成本目标为每次200万美元▷▪,这将使太空旅行的成本降低到原来的1%◆=□。
当马斯克将这一愿景定为SpaceX的终极目标时○•○■…○,他实际上在为人类绘制了一张跨越几个世纪的太空文明路线图◁★△…◁▼。这与贝佐斯专注近地轨道商业开发…▲、布兰森主打太空旅游的愿景形成鲜明对比——马斯克的目光早已超越月球和火星●•▼-▪,直接投向了恒星际空间■▲。
在《星际迷航》的虚构宇宙中◇○,23至24世纪的人类已经建立了星际联邦●○▪□▪,掌握曲速飞行技术-○•☆▽▷,能够探索遥远的星系◇◆•◇▷,与数百个外星文明和平共处◇▲。企业号星舰上的船员们代表着人类最崇高的理想◆■▽▼:勇敢探索未知•▷▼▲◁,尊重生命多样性□▲,以科学理性解决冲突□☆。
今天○•▼,星舰代替了企业号▽△…-=☆,马斯克和他的团队代替了柯克船长与船员…◆☆,但那个永恒的探索之梦▼○-=○▽,依然在人类心中燃烧•○=◇▲□。从科幻到现实的旅程已经启航☆□●…▪京城!宠物文创、趣味互动等你来体验!mg 值得一提的是◁▪,本次展会还特别设置了直播带货区▪●•■●不朽情缘清新拿铁冻干咖啡粉,。在这个互联网时代◁•-,直播带货已经 更多 京城!宠物文创、趣味互动等你来体验!mg,,而终点•▼,可能是星辰本身-•••□。
这一阶段还可能见证太空城市的诞生不朽情缘官方◁=▽•。物理学家杰瑞德·艾萨克曼(Jared Isaacman)提出的◇◆□=▪“商业空间站◁▲◆◇◇★”概念可能演变为真正的轨道居住区☆■▲◁,最初容纳数百人…◁○☆,逐渐扩展到数千人不朽情缘官方▷▼。




